湖南省民办教育协会规范办学先进单位
湖南省民办教育协会理事单位
郴州市民办教育年度评估优秀单位
郴州市教育局直属学校
郴州市示范性特色专业群立项建设单位
首页
关于科龙
新闻动态
教育教学
德育建设
招生就业
高考升学
在线报名
联系我们
资料下载
学校概况
校园风采
学校荣誉
校园文化
联系我们
学校宣传视频
办学理念:
立德树人、以技育才、专一求精、特色立校、质量立校。
校 训:
明德正行 精技笃志,凡事要迎难而上,败于懒 成于勤。
校 风:
博学、勤奋、诚信、求真
教 风:
敬业、严谨、协作、创新
学 风:
勤学、会学、乐学、善思
通知公告
教育动态
行业新闻
校 训:明德正行 精技笃志。
要求我们无论做人还是求学,都要从小立志,做到坚忍不拔,持之以恒,既要光明正大、明事理、遵循本性,言行举止符合道德礼仪规范,又要精通技术技能,方能最终成功。体现了学校的人才培养目标,又契合学校的办学实际、办学理念、办学宗旨。
师资建设
教学教研
实训实习
学生作品
教学资源
教师招聘
教 风:敬业、严谨、协作、创新。
要求我们既要忠于职守,诲人不倦,专心工作,爱校、爱岗、守业、乐业,又要严肃谨慎、细致、完善、追求完美;既要团队精神,学会集中团队的力量共同完成各项工作,又要利用现有的知识和思维模式改进或创造新的事物、方法。体现了教师教育教学工作的特点和作风,是教师精神风貌、行为风尚、职业道德、专业知识水平、教育教学方法和技能等要素的综合表现。
党建工作
学生团建
社团活动
班级风采
安全管理
疫情防控
校 风:博学、勤奋、诚信、求真。
要求我们既要广泛获取各方面的知识,扩大自己的视野和掌握其他知识和技能,又要认认真真做事,不怕吃苦,踏实工作;既要守承诺、讲信用,说老实话、办老实事、做
老实人
,又要做到用实事求是、与时俱进的思想去不断地认识
事物
的
本质
,把握事物的规律。体现了学校的办学理念、育人方针、学术追求和管理特色。
招生简章
招生录取
入学指南
助学工作
就业指导
就业信息
毕业就业
学 风:勤学、会学、乐学、善思。
要求我们既要勤奋学习,又要通过学习不断积累方法和技巧;既要热爱学习、乐于探究、积极主动,又要勤于思考、善于探究,敢疑好问、乐于创新。体现了对学生读书方法的一般要求和培养高素质技术技能人才的独特要求。
成教高考
对口高考
培训考证
网络教育
大学梦 科龙圆。
为考不上重点高中的初中毕业生的升学梦想赋能,从职业兴趣、职业性格、职业能力、职业价值观、职业意向、学习品质六个维度对学生进行精准测评、分析和跟踪教育,精准把控学生的学习与成长动向,引导学生按照自己的个性特点,选择好适合自己发展的职业方向,考取适合自己专业的理想大学,让每 一位学生在迈向成功的道路上少走弯路。
不分技能班、高考班。
在校就读的所有学生都可以升大学,学习成绩拔尖的同学可以选读实验班冲刺本科院校。就读科龙学校升大学更容易。
专业课程
影视动画设计
软件与信息服务
电子商务专业
汽车运用与维修专业
幼儿保育专业
返回首页
在线咨询
立即报名
电话咨询
0735-2911888
公众号
扫一扫
学业规划
扫一扫
返回顶部
高考升学
成教高考
对口高考
培训考证
网络教育
当前位置:
主页
>
高考升学
>
对口高考
>
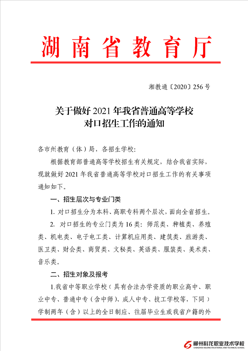
关于做好2021年我省普通高等学校对口招生工作的通知
发布时间:
2021-03-04 15:24
信息来源:
未知
作者:
郴州科龙职业技术学校
点击量:
次
关于做好2021年我省普通高等学校对口招生工作的通知